ECOLINE avec VARIPACK et SE-B*

Les schémas de principe intègrent un contrôle d’huile optionnel. Sans un tel dispositif de contrôle, l’élément Delta-PII ou OLC-K1 et les composants S04 et P04 sont supprimés. Dans ce cas, le relais auxiliaire K19 et les pressostats B10 et B11 doivent être intégrés sur le chemin 7 au raccord 14 du B01 (SE-B*).

Sans module d’extension

Schéma de connexions du compresseur à piston sans module d’extension.
Schéma de connexions du compresseur à piston sans module d’extension.

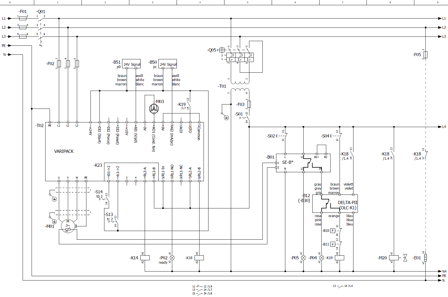
Avec le module d’extension

Schéma de connexions du compresseur à piston avec module d’extension (K23)
Schéma de connexions du compresseur à piston avec module d’extension (K23)

Dernière modification du schéma :

01.12.2021

Abbr.

Composant

B01

Dispositif de protection du compresseur

B02

Sonde de température du gaz de refoulement / d'huile

B10

Pressostat haute pression

B11

Pressostat basse pression

B12

Pressostat différentiel d'huile

B21

Sonde de température optionelle

B24

Thermostat d'huile

B30

Contrôleur de niveau d'huile

B41

Contrôle du filtre à l'huile

B42

Contrôleur du débit d'huile

B50

Transmetteur de haute pression

B51

Transmetteur de basse pression

B53

Mise en marche d'ECO

E01

Réchauffeur d'huile

E02

Chauffage de la boîte de raccordement

F01

Fusible principal

F02

Fusible du compresseur

F03

Fusible du circuit de commande

F05

Fusible du réchauffeur d'huile

F07

Fusible de chauffage de la boîte de raccordement

K01

Régulateur supérieur

K04

Relais auxiliaire pour contrôle d'huile

K04T

Relais temporisé pour contrôleur de niveau d'huile

K14

Relais auxiliaire

K18

Relais auxiliaire : CF émet tension de puissance/champ tournante pour moteur

K19

Relais auxiliaire : chaîne de sécurité est activée

K23

Module d'extension

M01

Moteur du compresseur

M03

Ventilateur 1

M06

VM pour économiseur (ECO)

M11

VM pour régulateur de puissance 1, CR1, CR+, CRII-2 ou démarrage à vide

M12

VM pour régulateur de puissance 2, CR2, CR- ou CRII-1

M13

VM pour régulateur de puissance 3, CR3 ou CRII-3

M14

VM pour régulateur de puissance CR4

M17

VM pour bipasse d'arrêt

M20

VM pour conduite de liquide

M40

VM pour injection d'huile

P02

Luminaire : compresseur est prêt à fonctionner

P04

Luminaire : défaut d'alimentation d'huile

P05

Luminaire : défaut du compresseur

Q01

Interrupteur principal

Q05

Fusible du transformateur de commande

S01

Commutateur de commande (marche/arrêt)

S02

Déverrouillage du chaîne de sécurité du compresseur

S04

Déverrouillage du contrôle d'huile

S13

Température de condensation : commutation à la deuxième valeur de consigne

S14

Température d'évaporation : commutation à la deuxième valeur de consigne

T01

Transformateur de commande (exemple pour 230 V, requis suivant à EN60204-1)

T02

Convertisseur de fréquences (CF)

Documents techniques complémentaires :